开云kaiyun官网News

开云kaiyun官网

甬派客户端:宁波市科技进步奖揭晓,79项成果脱颖而出(附名单)

时间:2023-08-15

作者:甬派客户端

来源:甬派客户端

浏览次数:

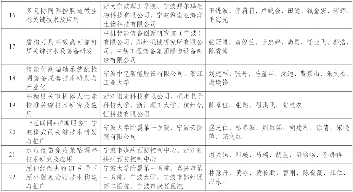
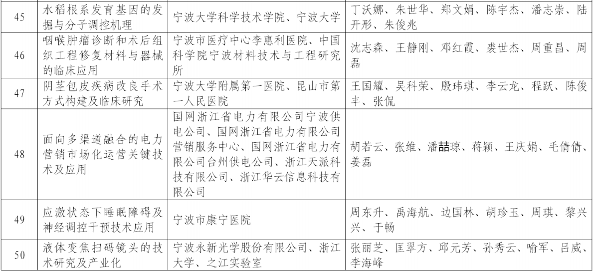
今天上午,在新时代高水平创新型城市建设推进大会上,2022年度宁波市科学技术进步奖揭晓,79项科技成果脱颖而出,其中一等奖9项,二等奖20项,三等奖50项。同时,有9人获宁波市青年科技创新奖。

image_2

看看都有哪些硬核科技创新——

QQ截图20230814152518.png

QQ截图20230814152543.png

QQ截图20230814152601.png

QQ截图20230814152627.png

QQ截图20230814152645.png

QQ截图20230814152733.png

QQ截图20230814152753.png

QQ截图20230814152813.png

QQ截图20230814152825.png

QQ截图20230814152846.png

QQ截图20230814152858.png

QQ截图20230814152910.png(点击查看大图)

QQ截图20230814152936.png

原文链接:https://ypstatic.cnnb.com.cn/yppage-share/news/share/news_detail?newsId=64dad312e4b093ab1f18aded&modeType=0 

TOP