开云kaiyun官网2021年浙江省教学成果奖获奖名单

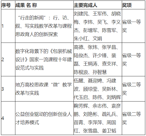
一等奖成果《“行走的新闻”:行、访、叙、写实践教学改革与课程思政育人的创新探索》聚焦学校“应用型”人才培养定位,以提升新闻传播人才“四向四做”素质和“四力”能力为靶向,贯穿马克思主义新闻观教育、新闻传播专业实践能力培养两条主线,探索构建并创新推进以“行、访、叙、写”实践教学为核心,专业教育、实践训练、思政育人“三位一体”的新闻传播人才立体培养模式,有效提升教学针对性和人才培养效益。经过 14 年的探索发展,先后出版 20部实践成果。
一等奖成果《数字化背景下的<包装机械设计>国家一流课程十年建设范式与实践》聚焦的《包装机械设计》是机械设计制造及自动化专业核心课程及全校公选课,在行业的发展和人才培养中起着重要的作用,在教育部一流课程、教学资源库项目和省新形态教材、虚拟仿真等项目的支持下,经过10多年潜心努力,围绕课程的数字化资源、教学方法、实践教学、课程评价、师资队伍等方面开展研究与实践。
二等奖成果《地方高校思政课“微”教学改革与实践》强调思政课是立德树人的关键课程,重在塑造学生价值观。自2014年以来,师生共同打造理论与实践、线上与线下、文本与活动、课内与课外、显性与隐性相结合,多层次、立体式的教学新样态,获主流媒体报道30余次,赢得社会好评。
二等奖成果《公益创业驱动的创新创业人才培养模式》,在国家推动“大众创业、万众创新”,高校推进高质量创新创业教育的背景下,成果基于长期创新创业教育实践及对其存在问题的深刻认识,成立“益立方”公益学院,面向全校开展公益创业教育,在学校大力支持下逐步全面融入教学体系,公益创业教育在全国形成影响力。

该校校长杨德仁院士表示,学校一直以立德树人为根本,坚持“立足宁波、依托浙大、放眼全球”的发展思路,聚焦“省内一流,全国百强”高水平创新性应用型大学的建设目标,以深化教育教学综合改革为抓手,不断提高人才培养质量和教育教学水平,以价值塑造为引擎,解决为谁培养人的问题;以国家需求为导向,解决培养什么样的人的问题;以改革创新为动力,解决怎样培养人的问题。本次获奖既是对学校教育教学改革阶段性成果的肯定,也为下一步的教育教学发展指明了方向。他强调,我们要以此为契机,认真总结、精心谋划,为学校培育、收获更多高水平成果做出新的贡献。