
近日,《加快环杭州湾城市群发展的对策研究》成功中标浙江省政府2019年重大课题的消息,让开云kaiyun官网质量创新研究团队既欣喜又倍感责任重大。
在此次中标名单中,浙江大学宁波理工学院成宁波唯一中标的高校。

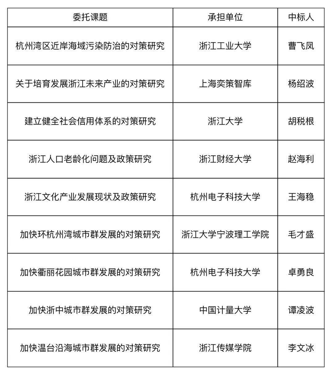
(浙江省科学技术厅官网网页截图)
“能在激烈竞争中脱颖而出,是因为我们研究团队在服务地方经济社会发展获得的比较优势,这也为今后的质量发展研究奠定更坚实的基础。”今天上午,团队首席专家,浙江大学区域与城市发展研究中心副主任、宁波理工学院质量发展研究院院长毛才盛教授接受采访时介绍说。

《加快环杭州湾城市群发展的对策研究》是围绕环杭州湾城市群发展的关键问题,提出环杭州湾城市群的基本内涵、主要特征和功能定位;挖掘借鉴世界级城市群的成功经验、存在问题和主要启示;深入分析环杭州湾城市群既有优势和发展短板,研究提出环杭州湾城市群发展的对策建议。
目前,由杭州湾新区、慈溪以及余姚的部分区域组成的宁波前湾新区已获得省政府正式批复,这片地区将是宁波未来发展的方向。
毛才盛认为《加快环杭州湾城市群发展的对策研究》的系列成果也将为深入推进宁波前湾新区城市群高质量发展战略和路径等领域的研究提供可借鉴的科研成果和理论依据。
浙江省政府2019年重大课题共8项,于今年5月面向社会公开招标,7月中旬确定中标名单。中标课题须以浙江省经济社会发展中的热点难点问题为研究对象,强调成果的创新性、实用性、可操作性,力求为政府决策发挥最大智力支撑。